Upcoming Webinars
2026-06-13 8:00 am
2026-07-18 8:00 am
- Details
- Category: About
Learn All About The International Fascia Research Congress (FRC)
The FRC was created by a multidisciplinary committee of basic science researchers and practicing health care professionals whose respective fields share a common focus and interest in the human body’s soft connective tissue matrix. For the first time, the 2015 Congress also included veterinary aspects of fascia research.
An important continuing initiative of the FRC is to foster understanding and collaboration among scientists working in fascia research and the various clinical professionals who address fasciae in their work with clients and patients. The FRC provides high quality conference settings where these usually diverse groups can learn from one another, gain insights that will inform and enrich their respective pursuits, and advance scientific inquiry and applied methods.
- Details
- Category: About
Board of Directors:
- Tina J Wang, MD - President
- Kyra De Coninck, PhD - Secretary
- Gabriel Venne, PhD - Treasurer
Senior Advisory Panel:
- Robert Schleip, PhD
- Carla Stecco, MD
- Werner Klingler, MD, PhD
- Antonio Stecco, MD, PhD
Committee Chairs:
- Sneha Krshna
- Elizabeth Grantham
Staff:
- Jo Phee - Executive Director
- Donna Cooper - Administrator
- Details
- Category: About
Mission Statement
The Fascia Research Society (FRS) was established as a membership organization to facilitate, encourage and support the dialogue and collaboration between clinicians, researchers and academicians, in order to further our understanding of the properties and functions of fasciae.
Our Purpose:
Fascia is the most pervasive, but perhaps least understood network of the human body. No longer considered the 'scraps' of cadaver dissections, fascia has now attracted the attention of scientists and clinicians alike. Yet many scientists and clinicians working in fasciae are unfamiliar or have limited experiences with each other's work.
Through a variety of member benefits, the Society connects the Fascia community between the now triennial Fascia Research Congresses, and facilitates ongoing exposure to others working in all disciplines of the field.
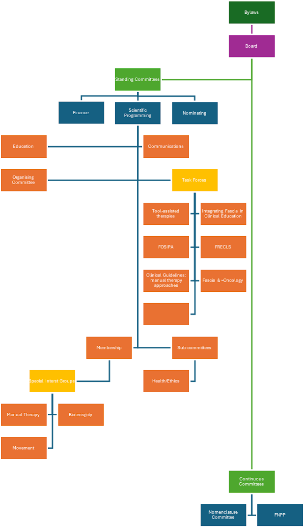
Governance
Governance at FRS, including our Board of Directors, Senior Advisors, Committee Chairs, and staff
Contact Board or Staff
You can reach any of our governing board or staff members by emailing us at
